2026年4月华南理工大学自考电子商务报名流程【图】
当前位置:首页自考资讯全国自考2026年4月华南理工大学自考电子商务报名流程【图】
更新时间:2026/1/19 14:29:20栏目:全国自考来源:大牛自考网阅读(
2月26日起,4月华南理工大学自考电子商务报名入口开放,具体官网入口为广东省自学考试管理系统(网址:。
4月考期报名正式开始,为了帮助大家更好地了解电子商务专业的报名,本文将详细介绍2026年4月华南理工大学自考电子商务的报名步骤。

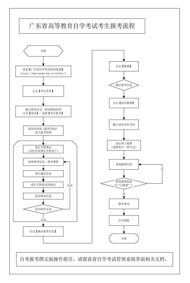
⑴预报名环节:登录广东省自学考试管理系统(网址:-【考生入口】-【考生预报名】-填报个人信息-获取预报名号-相片采集-获取准考证号;
⑵报考环节:登录官网(上述入口)-【考生报考】-输入准考号登录-选考区报电子商务专业及课程-缴费。


了解报名流程仅是为了避免报考不出错。但为了顺利完成报考,也需要了解其他报名信息。以下是基本报名信息:

该专业培养掌握计算机信息技术、电子商务、国际贸易、管理、法律和现代物流的基本理论及基础知识,具有利用网络开展商务活动的能力和利用计算机信息技术、现代物流方法改善企业管理方法,提高企业管理水平能力的创新型复合型电子商务高级专门人才。
在华南理工大学自考电子商务专业中,考生需要通过若干门课程的考试。主要课程包括:
总体而言,自学通过电子商务专业考试的难度较大,通过率大约在30-40%左右。不过,由于每个人的学习情况不同,自考电子商务专业的难度因人而异,主要影响因素包括:
具备一定电子商务基础的考生,相对而言更加容易上手,理解课程内容。对于零基础考生,初期可能会感到有些吃力,但只要花时间去学习,完全可以通过考试。
自考要求考生具备较强的自学能力和自主学习的积极性。长时间的备考,必然会滋生或多或少厌学情绪,此时有较强的自制力非常重要。
一年最多能考4门,如何安排备考科目数量,影响备考质量和拿证时间。建议每轮报考2-3门即可。
综上,2月26日起,4月华南理工大学自考电子商务将于广东省自学考试管理系统正式报考。
注:了解更多有关自考学历提升相关知识,考生可以把本站加入浏览器收藏夹。有任何学历提升相关疑问,也可以直接咨询本站在线老师!
2026年广东自考新生必看:从报名到毕业,这些官方电线年自考商务英语本科入口+条件+考试科目一览
广州自考2026年4月报名时间是多少?2月26日-3月1日报名!附报考全流程详解
Copyright © 2003-2025 广州市天河区大牛教育培训中心有限公司粤ICP备18120811号咨询热线:
报名地址:广州市天河区五山路华南理工大学国家科技园金华园区3楼320-341室(总部)
输入店铺信息,获取专业全方面分析
* 您的信息将被严格保密,请放心填写